零基础Blender盒子渲染实例
编辑最近在了解Blender建模今天分享一个渲染盒子的实际案例欢迎大佬们指点哈
下载blender

一些常用的快捷键
快捷键失效通常是输入法的原因,推荐使用系统默认输入法然后改成英文.
新建一个盒子
先新建一个立方体按 S+z给他压扁 s是缩放 z是沿Z轴变化
可以用shift+A来新建物体

然后我们切换到面模式按i键然后拖动鼠标给这个面向内插入面


然后按E然后在按一下E 拖动刚才插入的面沿Z轴挪动
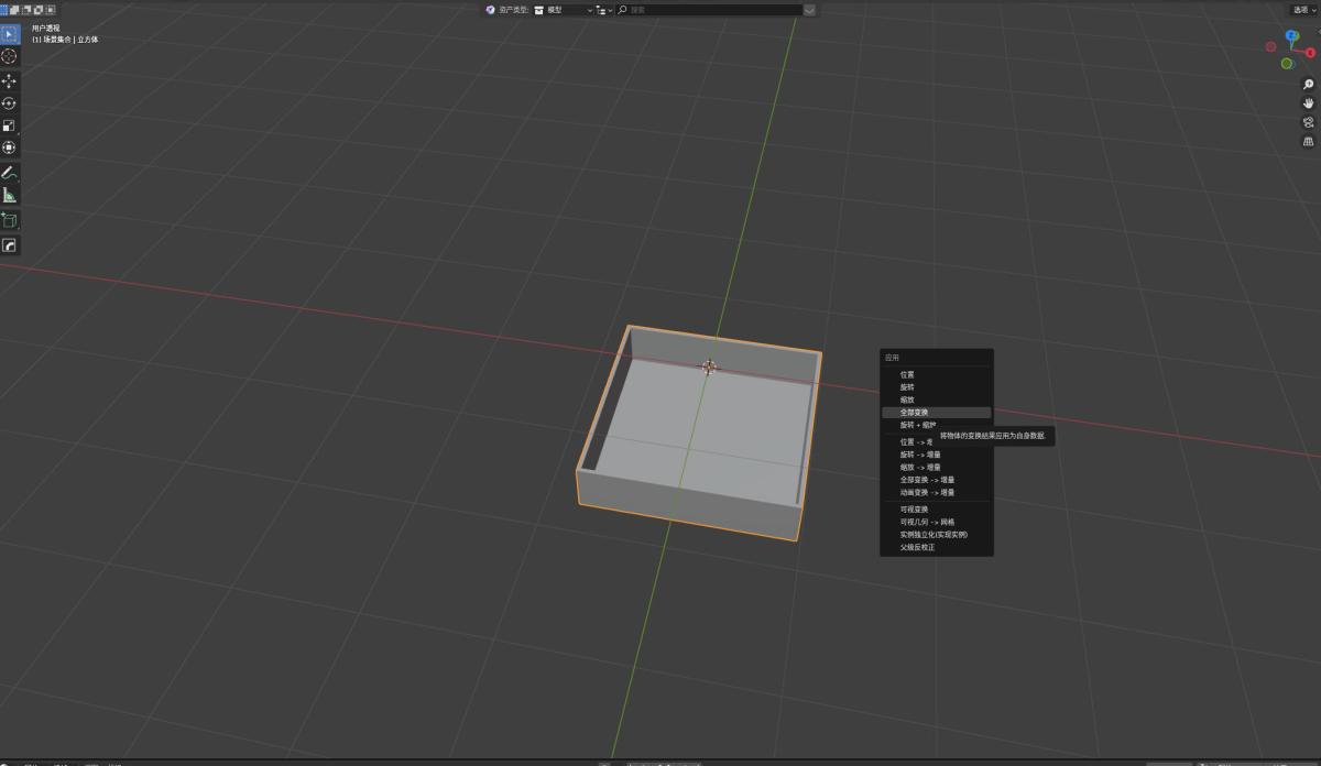
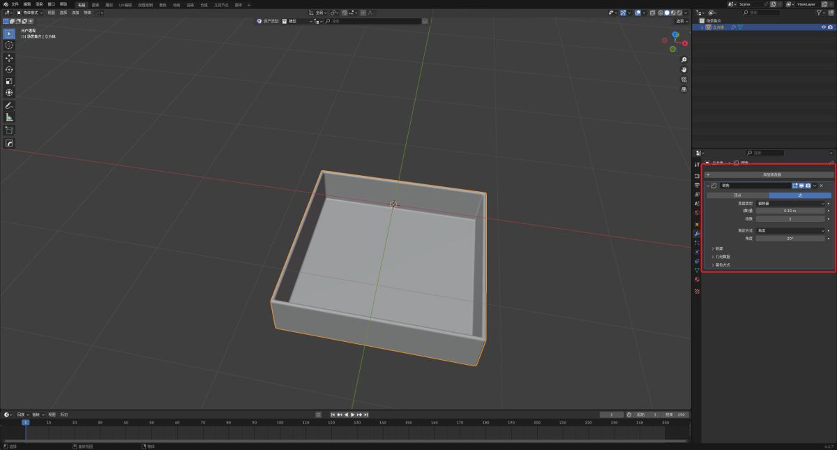
调整好后整【应用下变换】然后点开修改器给这个物体一个【倒角修改器】这样我们就得到了一个盒子底部
Ctrl+A 可以打开应用变换的菜单


我们在把这部分复制并旋转在稍微调整下大小就能得到一个盖子
Shift+D 是复制;R是旋转 在旋转时可通过X,Y,Z按键来选择按照那个轴来旋转 ,按两次R 可以自由旋转


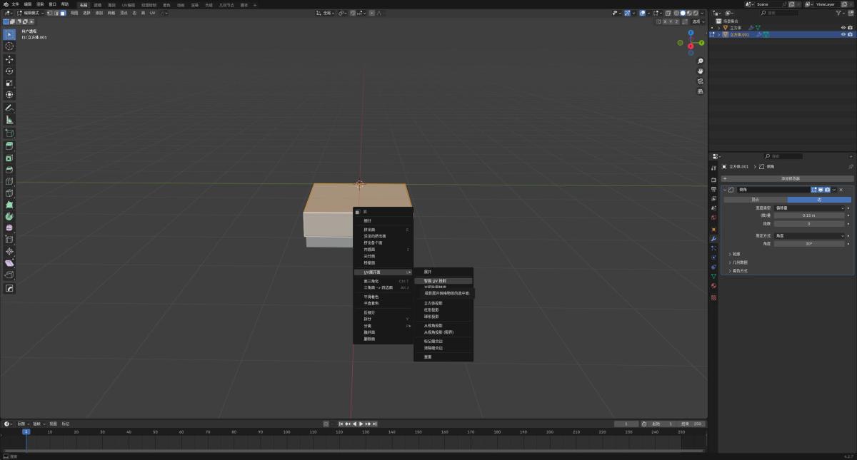
展开UV
展开 UV 是将模型的表面 “拆解” 并平铺成二维平面目的是为后续 贴纹理准备就类似一个立方体可以展开成下面6个面我们可以通过贴纹理来为他增加图案纹理.

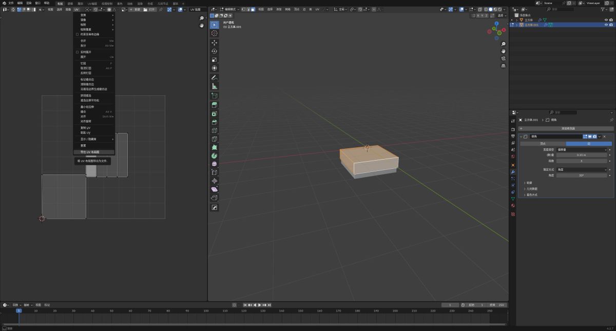
回到盒子,选中盖子切换到面模式按【A键】全选面,并通过鼠标右键找到UV菜单选择点击【智能展开】;展开后我们打开UV编辑器并依次选择这五个面
按U键可快速进入UV菜单


PS:可以通过左上角的这个小按钮来选择我们需要的面板

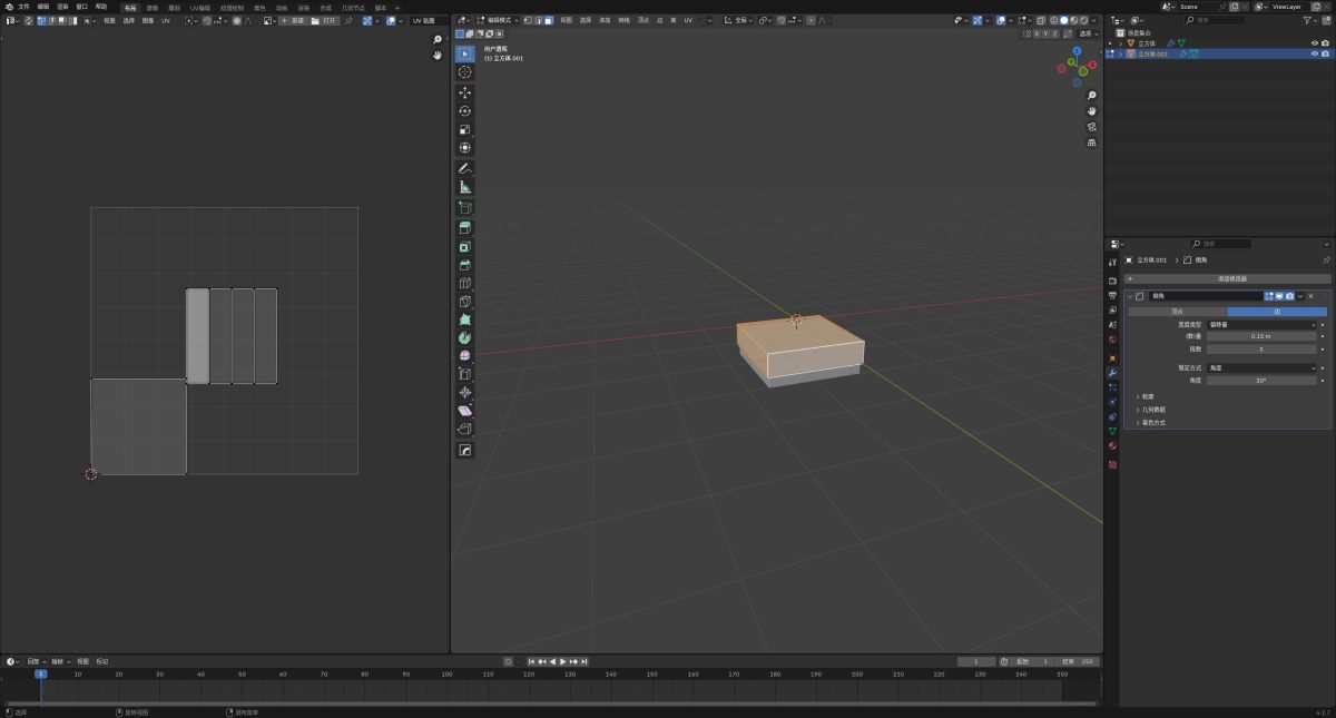
选择完上述的面后我们通过UV编辑导出我们的UV贴图
在UV编辑器下 点击【UV】→【点击导出UV布局图】即可

然后我们切换到PS里面把盖子的面分别放进对应的位置保存即可
不用保存为PNG ,直接保存PSD就行,这样能方便我们后续调整

上材质
我们先给盖子一个【原理化材质】然后打开【着色器面板】打开后通过右键找到【添加】→【转换器】→【混合】

并把之前我们制作的UV贴图的psd拖到里面并如下图这种方法把节点连接起来,这样我们的盒子就基本完成了

输出前的准备
我们先新建一个摄像机饼调整到合适的角度(摄像机的焦距我这里调整的是110mm,可以按需自己调整哈),然后我们自行添加几个灯光,并把盒子调整成我们需要的角度
多试几次就好了总会有你喜欢的角度

因为我想输出个PNG透底图但是还想要盒子的投影所以还需要简单设置一下


先打开底部平面的【物体属性】在【可见性】分组下勾选【阴影捕捉】,在到【渲染属性】里的【胶片】分组下勾选【透明】就可以输出有投影的透明图了

如果没有找到的话可以先在【渲染属性】菜单下查看我们的渲染器是不是Cycles
做完这些准备直接通过顶部菜单的【渲染按键】或者【F12】就能输出我们的盒子了😄


封面图为《Flow(猫猫的奇幻漂流)》的截图,版权归原作者所有。
- 3
- 0
-
分享